为了适应经济全球化新形势和科技创新新常态对资源环境发展的新要求,切实践行绿色发展理念,有效支撑国家生态文明建设和经济社会发展,由国内相关决策咨询、科学研究等机构联合主办的“第四届环境与发展智库论坛”定于2018年7月25-26日在兰州举办。诚邀环境与发展领域各界专家、智库同仁和媒体参会交流。
时间:2018年7月25-26日
地点:兰州宁卧庄宾馆
报到:2018年7月24日
主办单位
中国科学院西北生态环境资源研究院
中国 21世纪议程管理中心
国务院参事室当代绿色经济研究中心
中国人民大学重阳金融研究院
西部资源环境与区域发展智库
指导单位
甘肃省科学技术协会
承办单位
中国科学院资源环境科学信息中心
上海社会科学院智库研究中心
一、论坛主题
生态环境治理与自然资源管理创新实践
(1)生态环境统筹治理机制创新
(2)自然资源资产管理与生态银行
(3)国家公园建设与实践
(4)“山水林田湖草”系统治理
绿色发展模式与实践
(1)绿色生态产业发展模式与经验
(2)特色生态产品研发推广模式
(3)绿色金融与经济转型
全球绿色发展合作与区域协同发展
(1)“一带一路”环境与发展协同机制与实践
(2)国家创新发展与示范平台建设实践与经验
(3)国际资源生态环境科技合作
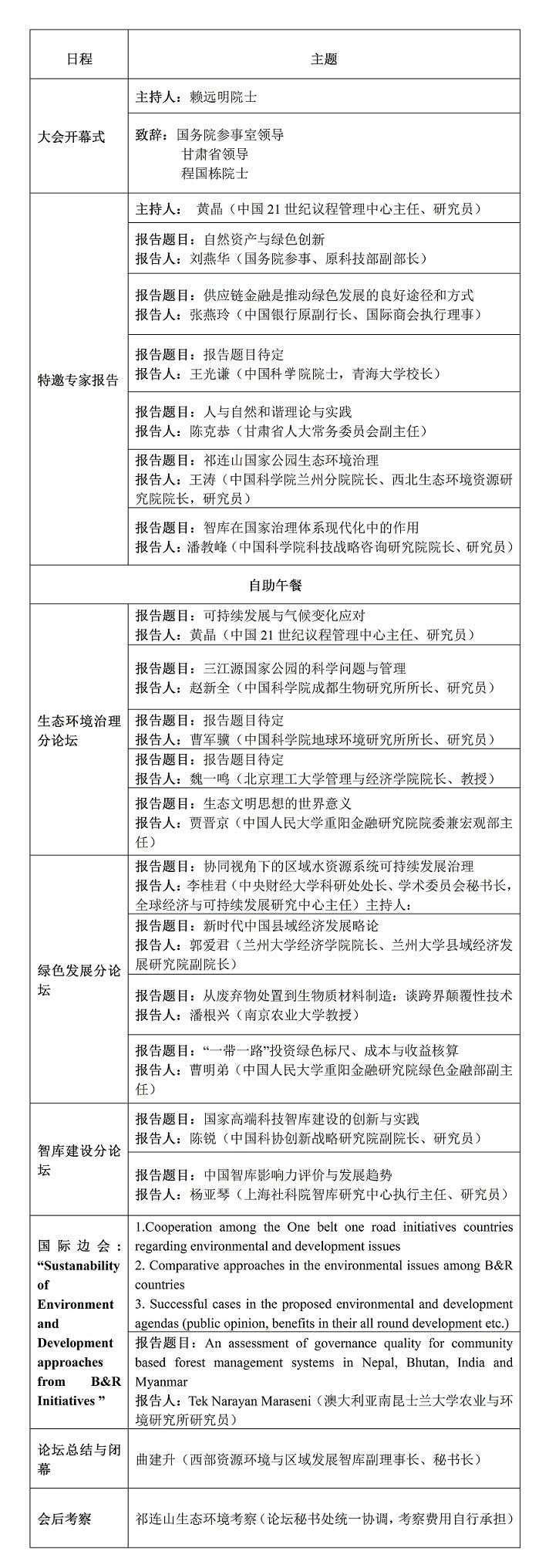
二、日程安排(更新中)

三、时间节点
7月16日:论坛报名截止
7月16日:参会代表智库观点征集截止
7月16日:智库发布成果征集截止
7月24日:论坛报到
四、注册及其他
(1)欢迎参会代表提交智库观点摘要;
(2)欢迎参会机构提交智库成果宣传材料;
(3)注册会议代表免缴注册费、材料费,交通、食宿自理。会务组将统一协调会场酒店住宿事宜,因论坛举办期间为旅游旺季,请参会代表及早注册。
(4)下载“第四届环境与发展智库论坛”代表注册表(20180710更新),填写注册信息后发送至tred@llas.ac.cn。
(5)论坛秘书处:李燕;(0931)8273628;18693259989
五、参会嘉宾(更新中,排名不分先后)
国务院参事室领导
刘燕华 国务院参事、科学技术部原副部长
张洪涛 国务院参事、原国土资源部总工程师
张燕玲 前中国银行副行长、国际商会执行理事
程国栋 中国科学院院士、西部资源环境与区域发展智库理事长
王光谦 中国科学院院士、青海大学校长
赖远明 中国科学院院士、中国科学院西北生态环境资源研究院常务副院长、研究员
郭长建 国务院参事室当代绿色经济研究中心主任,国务院新闻办公室三局原局长
黄 晶 中国21世纪议程管理中心主任、研究员
陈克恭 甘肃省人大常务委员会副主任
陈炳东 甘肃省科学技术协会党组书记、第一副主席
潘教峰 中国科学院科技战略咨询研究院院长、研究员
王 涛 中国科学院兰州分院院长、西北生态环境资源研究院院长,研究员
刘会洲 中国科学院文献情报中心主任、研究员
赵新全 中国科学院成都生物研究所所长、研究员
王福生 甘肃省社会科学研究院院长、研究员
曹军骥 中国科学院地球环境研究所所长、研究员
冯 起 中国科学院西北生态环境资源研究院副院长、研究员
陈 锐 中国科协创新战略研究院副院长、研究员
贾晋京 中国人民大学重阳金融研究院院委兼宏观部主任
曹明弟 中国人民大学重阳金融研究院绿色金融部副主任
Tek Narayan Maraseni 澳大利亚南昆士兰大学农业与环境研究所研究员
Afton Clarke-Sather 美国特拉华大学地理系环境政策学专家
冯治库 甘肃省科技发展投资有限责任公司董事长
刘贤德 甘肃省祁连山水源涵养林研究院院长
陈玉民 山东黄金集团董事长
张元明 中国科学院新疆生态地理研究所副所长(主持工作)、研究员
李桂君 中央财经大学科研处处长、学术委员会秘书长,全球经济与可持续发展研究中心主任
魏一鸣 北京理工大学管理与经济学院院长、教授
郭爱君 兰州大学经济学院院长、教授,兰州大学县域经济发展研究院副院长
张希良 清华大学清华大学能源环境经济研究所(3E研究院)执行所长、教授
吴力波 复旦大学能源经济与战略研究中心常务副主任、教授
齐绍洲 武汉大学气候变化与能源经济研究中心主任、教授
潘根兴 南京农业大学教授
杨亚琴 上海社科院智库研究中心执行主任、研究员
曲建升 中国科学院西北研究院文献情报中心(中国科学院资源环境科学信息中心)主任、研究员
高 峰 中国科学院西北研究院文献情报中心(中国科学院资源环境科学信息中心)副主任、研究员
吴新年 中国科学院西北研究院文献情报中心(中国科学院资源环境科学信息中心)副主任、研究员
参与单位(更新中,排名不分先后)
甘肃省人大常委会环境资源保护工作委员会
政协甘肃省委员会人口资源环境委员会
甘肃省科技厅
甘肃省人民政府研究室
中国科学院兰州分院
中国科学院新疆生态地理研究所
中国科学院地球环境研究所
甘肃省社会科学院
西北师范大学
甘肃省科学院
敦煌研究院
宁夏回族自治区发改委经济研究中心
内蒙古自治区生物技术研究院
兰州大学经济学院
兰州大学哲学社会学院
兰州大学资源环境学院
宁夏大学阿拉伯学院
宁夏大学资源环境学院
甘肃省环境科学设计研究院
甘肃省科技发展战略研究院
甘肃省轻工研究院
甘肃省气象局兰州干旱气象研究所
山东黄金集团
甘肃省科技发展投资有限责任公司
南京水利科学研究院
北京理工大学能源与环境政策研究中心
甘肃省祁连山水源涵养林研究院
国际中国环境基金会(IFCE)
甘肃省高级科技专家协会
中央财经大学全球经济与可持续发展研究中心
清华大学能源环境经济研究所(3E研究院)
武汉大学气候变化与能源经济研究中心
复旦大学能源经济与战略研究中心
媒体支持
人民日报
新华社
中新社
光明日报
凤凰卫视
科技日报
中国科学报
中国自然资源报
甘肃日报
《中国人口·资源与环境》
《地球科学进展》
《发展》